所主站
首页
中心概况
中心简介
规章制度
政策法规
新闻公告
新闻动态
技术讲座
仪器培训
人才招聘
试运行通知
优惠及奖励通知
实验室安全
仪器平台
平台简介
关键矿产公共平台
生态环境公共平台
高温高压公共平台
行星科学公共平台
方法发布
用户指南
分析测试流程
下载专区
收费及优惠
实验室会议室申请
样品库使用申请
测试合作
资质认证
检测标准
检测流程
资质证明
认证项目
联系方式
联系我们
公开课
基础分析知识
仪器原理
仪器维护技巧
技术推送
文献分享
资源介绍
实验室安全知识
科普研学
首页
中心概况
中心简介
规章制度
政策法规
新闻公告
新闻动态
技术讲座
仪器培训
人才招聘
试运行通知
优惠及奖励通知
实验室安全
仪器平台
平台简介
平台运行管理办法
平台统一收费标准
关键矿产公共平台
纳米离子探针实验室
激光剥蚀-电感耦合等离子质谱实验室
激光剥蚀-多接收等离子质谱实验室
电子探针实验室
扫描电镜实验室
矿物综合分析实验室
矿物显微结构分析实验室
固体热电离同位素质谱实验室
多接收等离子质谱实验室
超净化学实验室
气体稳定同位素质谱实验室
稀有气体同位素质谱实验室
低温年代学实验室
主量元素分析实验室
铼锇和铂族元素分析实验室
微量元素分析实验室
选矿实验室
磨片实验室
流体地球化学实验室
高温高压实验模拟实验室
生态环境公共平台
非传统稳定同位素分析实验室
生物基微区观测实验室
传统稳定同位素实验室
物质成分分析实验室
有机分析实验室
放射性核素分析实验室
The AMS Laboratory
高温高压公共平台
大腔体高温高压实验模拟实验室
活塞圆筒大压机实验室
高温高压水热大腔体实验室
对顶砧超高压装置实验室
轴向应力试验机系列实验室
加工类设备实验室
高温炉系列
分析测试设备
行星科学公共平台
地外宜居性模拟实验室
轰击过程与表面分析系统
空间风化过程模拟与分析实验室
空间数值模拟实验室
模拟火星环境舱
模拟样品加工实验室
双束电镜实验室
行星表面尘埃环境模拟平台
行星环境与遥感验证地面实验室
方法发布
用户指南
分析测试流程
下载专区
收费及优惠
实验室会议室申请
样品库使用申请
测试合作
资质认证
检测标准
检测流程
资质证明
认证项目
联系方式
联系我们
公开课
基础分析知识
仪器原理
仪器维护技巧
技术推送
文献分享
资源介绍
实验室安全知识
科普研学
资质认证
检测标准
检测流程
资质证明
认证项目
检测标准
当前位置:
首页
>
资质认证
>
检测标准
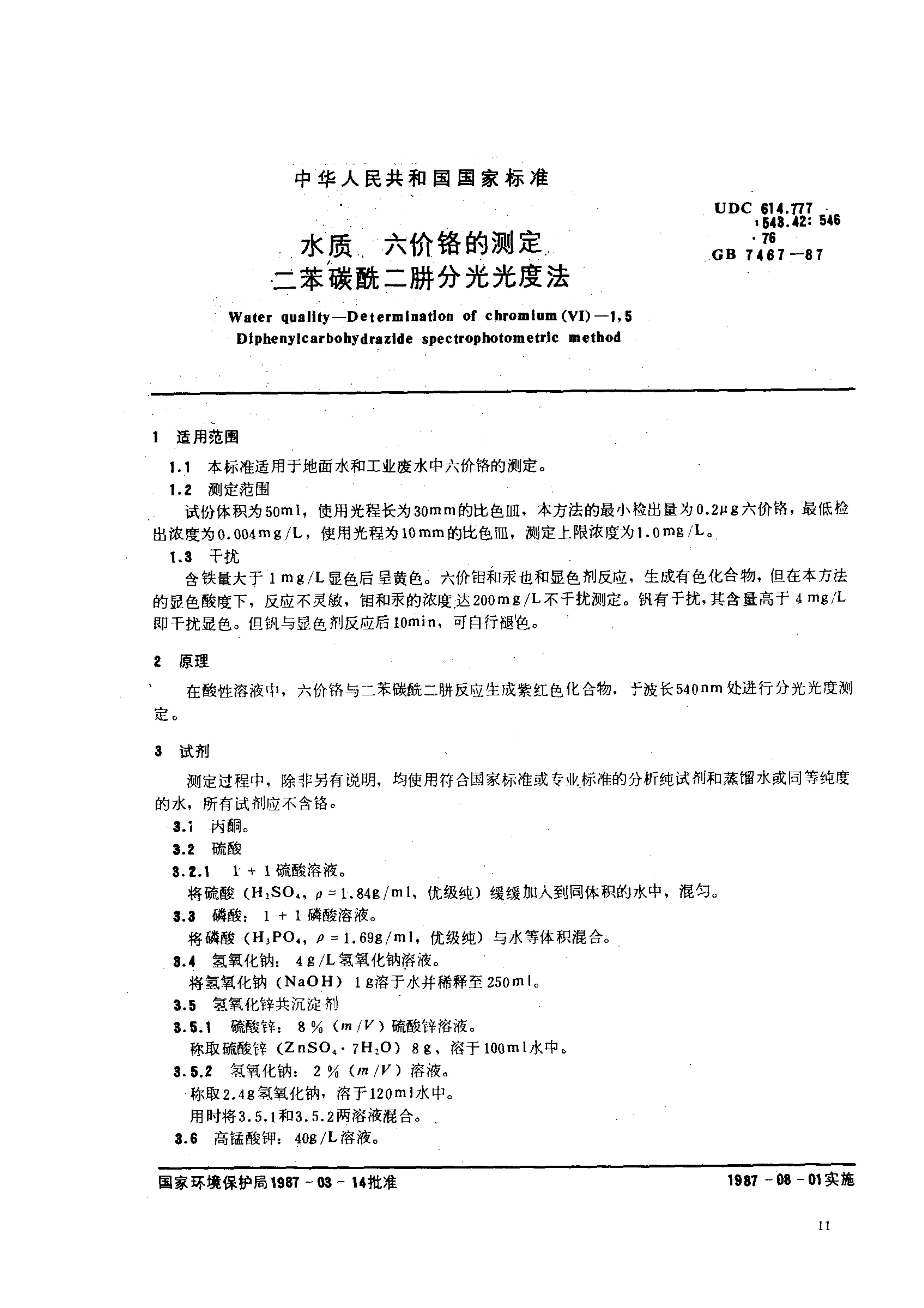
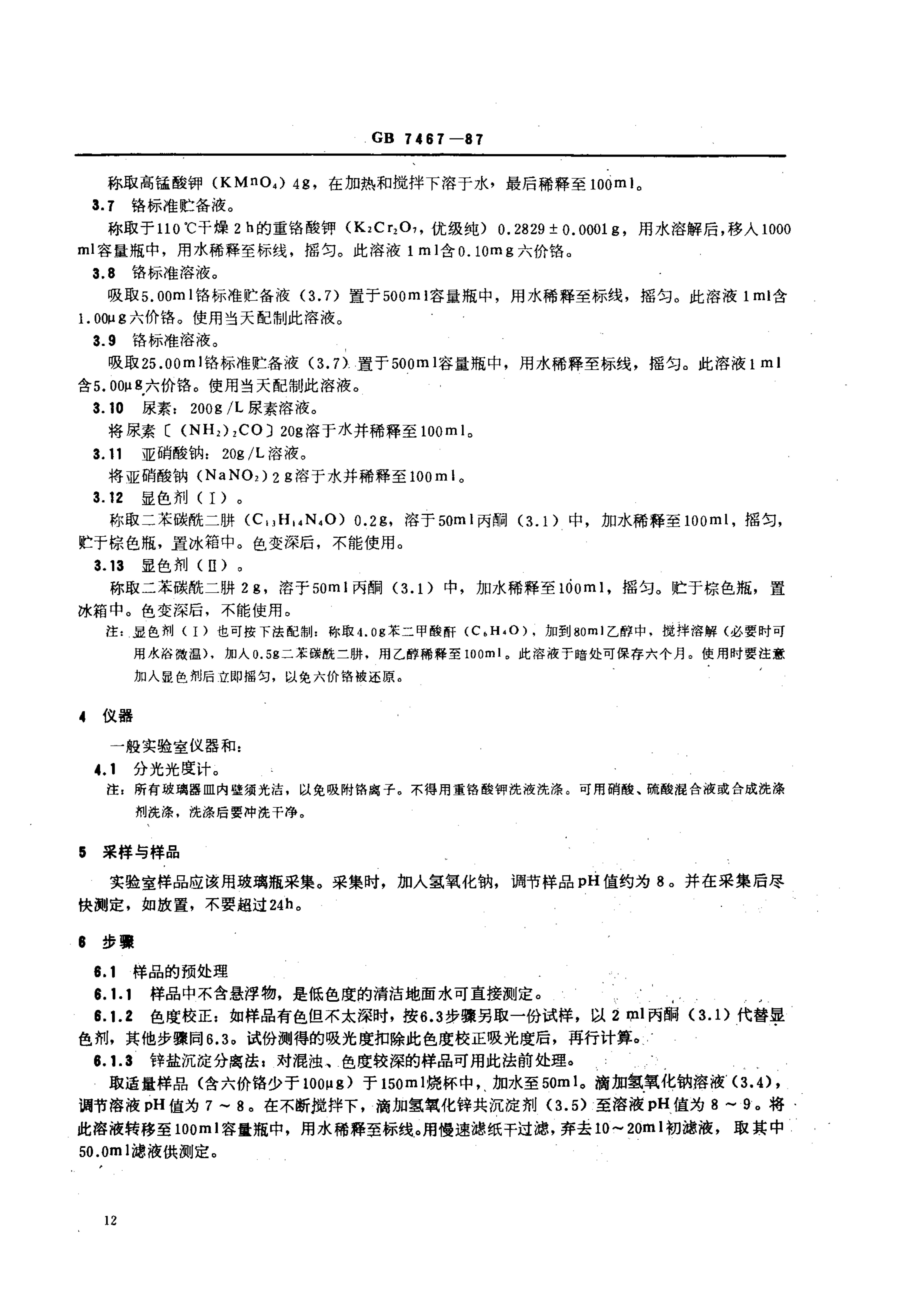
GB 7467-87
发布时间:2025-12-29
【
大
】 【
中
】 【
小
】
附件:
下一条:
GB14506.30-2010